中外新闻社台湾分社第二任社长陈姶Jìng任职颁证仪式在香港举行
中外新闻社台湾分社第二任社长陈姶Jìng任职颁证仪式在香港举行,韦燕总裁向陈姶Jìng颁发“任命书” (中外新闻社 中外新闻网记者 刘登臣 胡树萌 魏炯才 乌仁)2026年1月16日, 中外新闻社台湾分社第二任社长陈姶Jìng任职颁证仪式在香港中港中心举行,中外新闻社总裁韦燕向陈姶Jìng颁发任职证书。中外新闻社澳大利亚分社社长戴维▪萧、中外新闻社意大利分社候任社长杨妙慈、中外新闻社印度尼西亚分社候任社长吴国富及中外新闻社香港总社核心成员出席仪式。
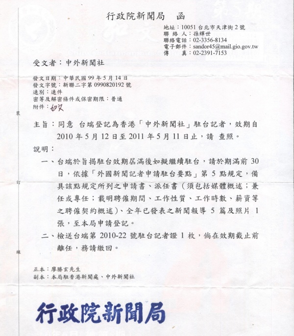
中外新闻社2010年5月20日收到从台北发来函件:台当局“行政院新闻局”〔新联二字第0990820192号〕文批准:同意登记中外新闻社驻台记者采访……至此,中外新闻社台湾分社获得了批准。首任社长由廖佳音先生担任,15年来,中外新闻社台湾分社积极推动两岸文化、经贸、教育交流,持续提升中外新闻社在台湾影响力,交出了一份深度融合、共赢共享的“新答卷”。2026年是祖国统一的历史大势不可阻挡的一年,中外新闻社将深入贯彻落实新时代党解决台湾问题的总体方略,发挥媒体重要作用,团结广大台湾同胞,推动两岸关系和平发展,推进祖国统一大业为己任。中外新闻社经过精心挑选,决定任命陈姶Jìng担任新一任“中外新闻社台湾分社社长”。
陈姶Jìng接过“任命书”后发表讲话
陈姶Jìng现任“中华两岸文化经济协进会副理事长兼大陆事务委员会主任委员。”陈姶Jìng接过“任命书”后发表讲话,她说:“今天我的心情很激动,非常感谢中外新闻社对我的认可和信任,我是一名中国国民党老党员,当中共中央总书记习近平2025年10月19日致电郑丽文,祝贺其当选中国国民党主席时,作为中国国民党党员,我的心情非常激动,1月19日,我将同郑丽文主席共进晚宴,我一定向她汇报我再履新职,我们都有一个共同的心声:台湾没有时间了。我们不能再沉沦下去,不能再任由仇恨蔓延。两岸同为炎黄子孙、同属中华民族,让我们为两岸人民谋取最大福祉,为民族复兴开辟宏伟前程吧。”
中外新闻社核心成员汇聚一堂,共同祝贺中外新闻社台湾分社第二任社长产生 中外新闻社总裁在韦燕颁证仪式鼓励陈姶Jìng,在台湾充分利用中外新闻社的影响力和自己的人脉关系,推动两岸文化、经贸、教育交流与合作,致力维护台海和平稳定,增进两岸同胞亲情福祉。 颁证仪式上,韦燕总裁还给中外新闻社台湾分社副社长尹衍桓颁发任命书。
2026:我们又一次承载着时代赋予的神圣使命,肩负着两岸人民的重托,以饱满的政治热情、高度的责任感和良好的工作作风履行媒体人的职责。
中外新闻社总裁向陈姶Jìng社长颁发“中外新闻社记者证”
中外新闻社韦燕总裁向台湾分社副社长尹衍桓颁发“任命书”
左:陈姶Jìng在台湾祝贺郑丽文当选中国国民党主席 右:陈姶Jìng在台湾同中国国民党前主席马英九在一起
(编辑:思雅) |




























